Aller au contenu principal
Natura 2000
riviere-elorn
Menu utilisateur
Se connecter
Menu principal
Accueil
La démarche Natura 2000
Natura 2000 en Europe
Natura 2000 en France
Natura 2000 en Bretagne
Natura 2000 Rivière Elorn
Historique de la démarche
L'opérateur local
Le trombinoscope
Le périmètre par secteur
Les communes
La gestion du site de l'Elorn
Les espèces et habitats protégés
Les espèces
Les habitats
Le DOCument d'OBjectifs
Les contrats Natura 2000
N°1 : Contrat Natura 2000 - Syndicat de bassin de l'Elorn
N°2 : Landes et tourbières - Particuliers
N°3 : Landes et tourbières, Syndicat de plateau de Ploudiry
N°4 : Grand rhinolophe - GMB
N°5 : Sphaigne de la pylaie
N°6 : Landes et tourbières
N°7 : Nettoyage des macro-déchets dans les laisses de mer
Les mesures agri-environnementales
Les chartes
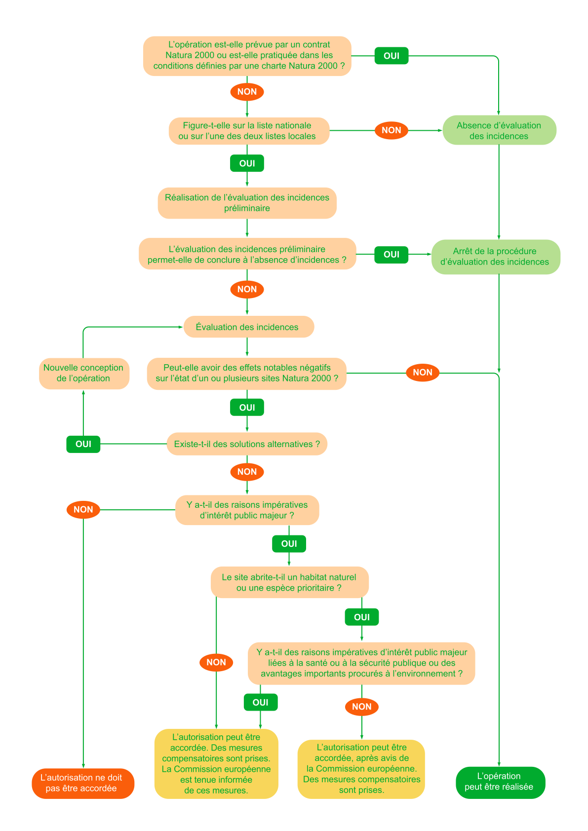
Les évaluations d'incidences
La logique de la démarche
La loi et les démarches
Les coupes forestières
Autres types d'outil de gestion
Gestion intégrée au SAGE Elorn - Les espèces invasives
La sensibilisation du public
La médiathèque Natura2000
La connaissance du site
Etude et Programme d'actions "Rivière"
Etudes sur les espèces
Etude sur les habitats marins
Groupe de travail
Le groupe de travail Milieu marin
Le groupe de travail communication / sensibilisation
Les comptes-rendus de Comité de pilotage
Archives des actualités
Documents à télécharger
Galeries photos et vidéos
Les photos
Les vidéos
Nous contacter
Fil d'Ariane
Accueil
Les évaluations d'incidences
La logique de la démarche
Quelles sont les questions à se poser ?